DIFFERENTIAL AND COMMONMODE OPERATION
1.TUJUAN <KEMBALI>
- untuk mengetahui kemampuan sirkuit untuk sangat menguatkan sinyal yang berlawanan pada dua input?
2.KOMPONEN <KEMBALI>
- Op-Amp
op-amp merupakan suatu jenis penguat elektronika dengan sambatan arus searah yang memiliki bati (faktor penguatan ) sangat besar dengan dua masukan dan satu keluaran
- RESISTOR
Resistor merupakan komponen elektronik yang memiliki dua pin dan didesain untuk mengatur tegangan listrik dan arus . Resistor mempunyai nilai resistansi (tahanan) tertentu yang dapat memproduksi tegangan listrik di antara kedua pin dimana nilai tegangan terhadap resistansi tersebut berbanding lurus dengan arus yang mengalir, berdasarkan persamaan hukum ohm
- GROUND
Grounding atau Pentanahan adalah sistem pentanahan yang terpasang pada suatu instalasi listrik yang bekerja untuk meniadakan beda potensial dengan mengalirkan arus sisa dari kebocoran tegangan atau arus dari sambaran petir ke bumi
3.DASAR TEORI <KEMBALI>
salah satu fitur yang lebih penting dari koneksi rangkaian diferensial, seperti yang disediakan dalam op-amp, adalah kemampuan sirkuit untuk sangat menguatkan sinyal yang berlawanan pada dua input, sementara hanya sedikit memperkuat sinyal yang biasa untuk kedua input. Sebuah op-amp menyediakan komponen output yang disebabkan oleh amplifikasi perbedaan dari sinyal yang diterapkan pada input plus dan minus dan komponen karena sinyal umum untuk kedua input. Karena amplifikasi dari sinyal input yang berlawanan adalah jauh lebih besar daripada sinyal input umum, sirkuit menyediakan metode yang sama penolakan seperti yang dijelaskan oleh nilai numerik yang disebut penolakan mode umum rasio (CMRR).
- Input Diferensial
Ketika input terpisah diterapkan pada op-amp, sinyal perbedaan yang dihasilkan adalah perbedaan antara kedua input.
Vd =Vi1 - Vi2
- Input umum
Ketika kedua sinyal input adalah sama, elemen sinyal yang sama disebabkan oleh dua input dapat didefinisikan sebagai rata-rata jumlah dari dua sinyal.
Vc =1/2(Vi1 +Vi2)
- · Tegangan Output
Karena setiap sinyal yang diterapkan pada op-amp pada umumnya memiliki fase-in dan out-of-fase komponen, output yang dihasilkan dapat dinyatakan sebagai:
Vo = AdVd + AcVc
di mana :
Vd : perbedaan tegangan yang diberikan oleh Persamaan (Vd =Vi1 - Vi2)
Vc : tegangan umum yang diberikan oleh Persamaan Vc =1/2(Vi1 +Vi2)
Ad : gain diferensial dari penguat
Ac : gain mode umum dari amplifier
Menghubungkan setiap Input secara bergiliran ke 0v, dapat menggunakan Superposisi untuk menyelesaikan tegangan output Vout. Kemudian Fungsi Transfer untuk rangkaian Amplifier Diferensial diberikan sebagai:
Jika semua resistor memiliki nilai ohmik yang sama, yaitu: R1 = R2 = R3 = R4 maka rangkaian akan menjadi Penguat Diferensial Penguatan Persatuan dan penguatan tegangan penguat akan tepat satu atau satu. Maka ekspresi output.
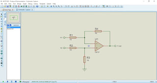
Diferensial Amplifier
Memperkuat perbedaan antara dua tegangan yang membuat Rangkaian Penguat Operasional Subtractor tidak seperti penguat penjumlahan yang menambah atau merangkum voltase input. Dikenal Konfigurasi Penguat Diferensial.
Memperkuat perbedaan antara dua tegangan yang membuat Rangkaian Penguat Operasional Subtractor tidak seperti penguat penjumlahan yang menambah atau merangkum voltase input. Dikenal Konfigurasi Penguat Diferensial.
Menghubungkan setiap Input secara bergiliran ke 0v, dapat menggunakan Superposisi untuk menyelesaikan tegangan output Vout. Kemudian Fungsi Transfer untuk rangkaian Amplifier Diferensial diberikan sebagai:
Ketika Resistor, R1 = R2 dan R3 = R4, Fungsi Transfer di atas untuk Penguat Diferensial dapat disederhanakan ke ekspresi.
Jika semua resistor memiliki nilai ohmik yang sama, yaitu: R1 = R2 = R3 = R4 maka rangkaian akan menjadi Penguat Diferensial Penguatan Persatuan dan penguatan tegangan penguat akan tepat satu atau satu. Maka ekspresi output.
Vout = V2 - V1
Perhatikan
➤ Jika Input V1 lebih tinggi dari Input V2
Jumlah tegangan output akan menjadi Negatif
➤ Jika V2 lebih tinggi dari V1
Jumlah tegangan output akan menjadi Positif
➤ Jika Input V1 lebih tinggi dari Input V2
Jumlah tegangan output akan menjadi Negatif
➤ Jika V2 lebih tinggi dari V1
Jumlah tegangan output akan menjadi Positif
4.PRINSIP KERJA <KEMBALI>
Penguat Diferensial memiliki fitur yang unik, memperkuat perbedaan tegangan antara dua sinyal input tidak seperti Single-Ended yang memperkuat Sinyal Input Tunggal. Prinsipnya menghilangkan Noise (Common-Mode Fluctuating Voltage). Dikonfigurasi untuk beroperasi sebagai penguat Single-Ended dengan membumikan salah satu input.
Penguat Diferensial Terintegrasi, Arsitektur menyerupai Penguat Operasional Tegangan-Umpan Balik Standar. Keduanya memiliki Input Diferensial, standar keluaran adalah Single-Ended dan Diferensial.






Tidak ada komentar:
Posting Komentar